brain mind

صورة

The developmental mental images theory and brain language

Objectives

1- We are not living in a real world but inside a balloon of reflected mental images those are consistent with the outerworld ones

2- Images reflection started through a fractal process either at neuronal or network level and during developmental journey these images fractions undergoing 4- procsses in order to perform a coherent mental images

Those 4 procsses are: -

a- recogntion and differentiation of signal fractions into old and novel, it occurs through the ping-pong interplay between soma and dendrites

b- addition process which constitute addition of the novel bit to its suitable antecedent one

c- precise arrangement of signal fractions according to its ionic grade (ionic print)

d- collection process constitute gathering of these fractions of sensory information in order to perform a coherent mental image that should be consistent with the with presented outerworld one

At any current moment the reflection of outerworld images while comparing them with their primary ones performing what we call cognitive self part.

3- The presented mental images activated either internally or externally have a specific emotional load on our body physiological systems according to its normality, familiarity or novelty characteristics That’s we call emotional self part.
4- According to severity of emotional load the motor reaction will be determined.

5- The motor system had undergone development from primitive reflexes to voluntary actions “stereotypes “ decided by incidence detector and predictive coding processes those closely related to cognitive self part

6- According to motor reactions outcomes the correction of stereotypes lead to appearance of reversal learning which is the primary stage for directed goal behavior where all brain network are integrated at all self levels cognitive, emotional and motor.

7- The 3 self parts are working in concert yielding the body self image, where body image inherited in our brain in the (motor system and parietal lobe while self image is growing through cognitive, emotional and motor self expanding during developmental journey.

8- At every moment the body self image is working against the presented outerworld images consisting(our consciousness.)

We postulate we have two types of consciousness:-

A-Current consciousness:-

Current bodyself image /current outerworld image

B-Global consciousness:-

Ideal body self image/ideal world image

The difference between them depends on temporal scale and developmental stage.

Theory’s summary

A. cognitive self part


we are not living in the real world but inside a balloon of inner mental images those are consistent with the outerworld ones and had been performed gradually during different developmental stages.
what is Alzehiemer disorder?
it's a process of gradually vanishing of these mental images. patient is conscious with almost intact sensory organs but cannot recognise the world around.
The internalisation of outerworld images started by fractal process.
which means each particle (bit of sensory information) has its own specific intraneuronal ensemble ) this defined by intra/extracellular ratio of ions (na+ ,k+and ca+) we can call it ( ionic print ) ionic print will be activated each time the consistent outerworld image particle presented this means it has specific intraneuronal pathway.
OwenN.Vickery et al 2018:-
(na+ ions respond to voltage changes from -150 mv to +150 mv ) (na+ ion exchange is the key step in activation of GPCR)
Benchiam et al 2o13:
(physiologically relevant mv can elicit functional and conformational changes in several independent GPCR)
Are GPCRs act as voltage sensors? as R.p Costa 2015 asked.
During the developmental journey The appearance of GPCRs in Central nervous system is the announcement for transformation of ionic signal fractions into a mental image.
The diverse types of GPCRs responsiveness with the development of (heteroreceptors) lead to formation of specific circles that integrate networks activity responsible for association of cognitive, emotional and motor self parts in one union, as we shall explain.
GPCRS having diverse ligands, diverse transduction pathways yielding diverse specific responsiveness in highly selective manner review ( J A Boutin 2024-biased agonist).
The diversity of ligands including ions, neurotransmitters, nucleotides, peptides, cytokines, amines, vitamins natural products, hormones pharmacological agents, photons and odrants review (D.Wacker 2017) The diversity of transduction pathways and its specificity depend on the different α (alpha) subunits that targeted the signal to its specific pathway that has been assigned for specific responsiveness.
For example (G αs, G αi/o ,and G αq)
G αs stimulating adenylyl cyclase which increasing CAMP leading to stimulating PKA.
G αi/o reduces Adenylyl cyclase activity.
So G αs and G αi/o working on current temporal scale for adaptation to incoming sensory information (cognitive self part) at any current moment. G αq working on phospholipase C (PLC) to stimulate PKC through triphosphatidyl inositol (IP3) pathway.
PKC lead to cell proliferation and then circuit formation.
So PKC working on developmental temporal scale.
GPCRs are 5 classes but regarding to cognitive self part We contribute to class A (rodopsin class).
The class allowing the retina to go from light based cycle (photon perception) into pattern based cycle (complexity of image and its motion) not only that :
N Y leung 2017:-
showed roles of opsins in light independent functions like:-
Temperature sensation and hearing although they are light receptors also they can detect light in skin, brain and blood vessels.
Also The presence of opsins in parapineal body (E.H Choi 2021)allowed the association of incoming sensory information to diurnal rhythm which constitute the concept of time in our brain.
N Y Leung 2021:-
(Opsins are polymodal sensory elements)
How all these GPCRs circuits are organised for allowing our brain to work in one connectome?
It's a matter of associvity, cooperativity (heteroreceptors),and specificity (agonist baised ligands).
It's the same Hebbian laws but at the subcellular level.
So the mental image formation started by fractal process.
Minis=(postsynaptic current corresponding to a single vesicular release) it's a unit of chemical and electrical activity per signal unit of sensory input.
while cerebral avalanches reflected electrical cerebral activities during signal fractions collection.
how signal fraction (mental image particle) can recognise its own specific miniature?
Its a gradual process occurs through kinase/phosphatase balance (I Somly 2017) and synaptic tagging capture plasticity (Diego Moncada 2015) during developmental journey
It's the process allowing each neuron to learn its own receptive filed with respect to cell type and brain area.
The collection of signal fractions into a coherent mental image occurs when the outerworld image presents its own consistent mental image.
It seems like piece puzzle each bit should put beside the previous suitable one we postulate the sensory information sending from neuronal presynaptic portion to dendrites are submitted to 4-intraneuronal processes
1st process
1- recognition and differentiation of signals into novel and familiar the novel signal fractions will occupied newly ionic grade pathway while familiar ones are submitted to inhibition because they have already their ionic print (review novelty detection Schulz et al 2021 )
2- 2nd process is the precise arrangement of signals in graded mode according to their ionic print.
This process occurs through excitatory-inhibitory balance at subcellular , neural and circuit level.
3- 3rd process is addition process: the addition process meaning the ability to add novel signal to its previous suitable one according to the degree of ionic print
4- 4th process: it's a collective process gathering all signals or signal fractions allowing them to pass as one ensemble inside the neuron
- Shira Sardi 2017:( each neuron functions as a collection of. independent threshold units summate asynchronous electrical signals).
- we postulate the recognition and arrangement processes occur throughout the ping-pong interplay between soma and dendrites to the degree confirm there is a soma memory for extra/intracellular ionic print allowing specific pathway for every signal fraction.
- review: (I Segev 2ooo - RAJ Van Elburg 2010- G.Stuyt 2022).
the addition and collection processes (3rd and 4th) occur in axonal initial segment (review I Segev dendrites axon interplay).
At the end of the former processes if collected signal fractions reach the threshold point the signal transmission will be (digital ) while the subthreshold fractions will be transmitted through (analogue ) form (D.Debanne2013).
At cognitive level digital transmission represents the focused signal while analogue performing back ground signals(the back ground particles of the scene).
Through digital/analogue transmission no signal fraction will be dismissed.
Its (signal to noise ratio)
In brain language:- signal_ represents the degree of :
attention and concentration while noise_ represents: the back ground particles which may be overlooked.
So, deterministic / stochastic noise ratio reflects
subconscious /unconscious signal detection (the overlooked signals).
Felix Droste 2015 :- (signals from different sensory modalities can converge in a single neuron)
Its the primary step of circuit formation.
When a single neuron carry different sensory modalities.
So a single neuron receives information from different sources and distributes them to different targets where dendrites and soma constitute the convergent portion and nerve terminals constitute the divergent one that distributes signals to other neurons those will share in performing a coherent mental image, this is the meaning of circuit.
Through developmental journey Hebbian laws like
Associativity, cooperativity and specificity are working in neuronal population leading to well established specific circut formation it’s the primary stage for classification of sensory input into categories by adding all sensory pieces (multimodal) in a collective coherent image according to their congruent characters.
allowing classification of information into for example (birds, animals or humans when shared characters are more than difference).
Notice that these groups were collected according to shared characters like (faces, foots and hands) this meaning that subgroups, groups and grouping started in fractions and fractal process.
The cognitive self part is dynamic and expanding till adulthood by adding novel parts of outerworld images to the previously retained ones
Here the 1st question will arise
What about linearity of this expanding that reflected by long-term potentiation where nonlinearity either in function or structure and energy saving are the two major roles governing brain work?
In the brain always there are two forces appearing as working against each other although they are integrated :
1. The balance between phosphatase/kinase at subcellular level and
2. Excitatory/inhibitory balance at the level of circuits (eg GABAergic inhibitory plasticity) or at neuronal level (Everton J.Agnes-Tim P.Vogles 2024) Also.
3. The balance between long-term potentiation and long- term depression (G. Antunes 2o16). Finally
The reduction process through dendritic pruning and switching of functional hubs from primary sensory areas to associative areas (S.Oldham 2019) is the most dynamic process during developmental journey.
All the former processes prevent linearity and saving energy while cognitive self expansion (increasing knowledge volume).
The most obvious process for energy saving is the reduction process :-
Alexis Wnnk : (dendritic pruning lead to brain shrink ),(notices it prevents linearity of structure ).
Dendritic pruning that leads to brain shrink occurs between age 30-40y) this is the age when novelty becomes rare ( C.Kirch 2021-Karsen Gill 2018(dendritic pruning require less energy) again this reduction process is a matter of energy saving.
We should note that while reduction process works mainly for linearity prevention and energy saving the excitatory inhibitory balance working mainly for precise arrangement of signal or signal fractions this precise arrangement during developmental journey allows keeping the grouping process(cognitive self part expanding by adding novel parts) it a matter of energy saving while energy consumption increases.
The 2nd question?
How neurons adapt to contextual change of sensory information without need for new circuit formation?
This is the adaptability for environmental changes that is going every moment .
It occurs only by modulation of neural activity through changes in neuneurotransmitter release
R.P Costa:_ (the neuron can learn each receptive filed and could rapidly relearn the acquired receptive filed just by increasing P)
Where P is the probability release of neurotransmitter
So just by increasing or decreasing the amount of neurotransmitter the recognition of original stimulus preserved whatever change in position or subtle changes in shape.
The Spike timing dependent plasticity represents the:
electrical activity accompanying the contextual change or novelty detection and addition
Also R.P.Costa 2015:(unified presynaptic and postsynaptic timing dependent plasticity allows learning information while retaining traces of prior experience).
We can conclude that the main function of neurotransmitter:
is modulating neuronal activity in order to recognise the primary mental images in their newly form specially when novelty addition became rare at adulthood (no more mental images could be added)
The 3rd question:-
In what range the changes in stimulus context can be tolerated?
Its the range of tolerability if exceeded the anxiety disorders will be arised and if strongly violated post-traumatic disorder will be appearing.
The range in which mental image particles could be gathered whether at neuronal, circuit or network level within two set points of Turrigiano (review synaptic scaling, local and global homeostatic mechanisms G Turrigiano and Melanka)
The 4th question:
What is preserving the stability of synaptic connectivity during continuous change in synaptic strength due to continued environmental contextual change?
At neuronal level:
The bidirectional and mutual information between presynaptic and postsynaptic connectivity (eg.nitrious oxide and cannabinoid in case of hpo-hyperactivity respectively keeping this stability (R.P Costa 2015-Daniela Gandolfi 2020), (balance between excitatory and inhibitory activity in addition to heterosynaptic transmission and neuromodulators keep stability and conservation of synaptic strength) L. Caya Bissonnette 2020)
At network level:
The purpose of this work is keeping fine arrangement of signal fractions which keeps the consistency between the presented mental image with the primary one (what’s coming with what has been came) it’s one of our brain miracles to work on different temporal scales at same time.
Edmund T. Rolls 2021:-
3 classes of excitatory input into pyramidal cells :-
a. forward input from previously cortical area.
b. Backward projection from the following cortical one.
c. current signals from nearby synapses.
That’s will guard bottom- top predictive coding (what’s coming) If we add Daniel Fine English 2017.
(connectivity between neurons and local interneurons lateral inhibition is believed to gate afferent drive and control local synchrony)
It’s top-down predictive coding and the integration between bottom-top and top-down performing
the (corrective predictive coding) reflects the submission of mental images to priming it’s the result of neural adaptation ( T.P Reber 2023).
Frazisk Gerken et al 2024:(decoding performance is driven by feature selective single neurons when decoding visual transitions such as camera cut ) also (medial temporal lobe contains category selective cells).
The familiarity means the formation of Archetype archive in cognitive self part (priming) these Archetypes elucidate.
The psychological phenomena like continuity, and completion , deviation from Archetype lead to mismatch negativity phenomena performing mistakes alarm.
This archives of archetypes allowing the child to recognise his father image with or without moustache- with or without beard
So the fragmented sensory information (fractal process at neuronal or circuit level allowing sensory input to keep the recollection of the primary image even if it is not completed in addition to readjust the presented image during the contextual change
The visual system development is the most impressive example of development from fractal to coherent mental l image while keeping the precise arrangement of Signal fractions during transmission from one brain area to another:
1. developmental mode of retinal light perception from( light) based cycle into (pattern ) based cycle.
2. similarity between visual fields in retina and lateral geniculate body (Rathon2010-Bee Reese2011)(it’s the keeping precise arrangement during signals transfer from one brain area to another .
3. The retinotpoic organisation all through the visual pathway even in the visual cortices (M.S Beau Champ 2020) again this is preserving the stability of precise arrangement of signal fractions all through visual pathway.
4. Finally the discovery of complex cells in V1-V3 that respond to summation of several receptive fileds that have been integrated from many simple cells (T. Huff et al2023 )
It’s a highly collective process gathering scene particles orderly results in a coherent mental image with respect to the developmental stage
The question that will be arise:
How recognition would appear before mental images completed? Before visual system maturity?
Recently (fetus can respond to his mother and father voices)
Robstein 2017 Sharah Knapton 2017 ,Lozier institute 2023
The recognition system occurred through the sense of audtion and olfaction allows the Archetype formation even before visual system maturity.
Review role of rhinal cortex in declarative memory
Another wonderful brain miracle is the ability to represent the mental images in the form of symbols and signs ,it’s the reductive process (Hagena ,Manahan Vaughan 2011: (exposure to novel environment facilitate the long-term potentiation where as addition of landmarks facilitate long-term depression at CA3 synapses)
so the ability to represent symbols, signs and cues it's a matter of energy saving.
language is a matter of symbols and signs used spoken, written even mathematical Symbols and signs ,it’s a type of representation of outerworld images in reductive format even in the absence of their significant image (neuroimage 2016 -Giacomo-Handjares et al )
This constitute the internal representation which is the ability to represent in the absence of sensory organs stimulation (imagination)
We postulate the trophic units are the building blocks of symbols and signs with their corresponding codes ,in addition to their ability to modulate neuronal responses through glial neuromodulators integration, ( Pereira and Furlan) : Mainly sensory, cognitive and emotional patterns transmitted from spatially distributed neuronal and glial populations can result in activation of astrobiology ca+ waves)
Review: Maha Elsyed, Piere J Magistertti 2015 (mental illness glial involvement Biological science 2013 )
( one neuron can encode many informations)
So how many information a Tripartite synapse can encode!
Reflected outerworld images and the ability to represent them either faced or through their symbols and signs constitute a half of cognitive self part
What about the other half ? Which is the body image
Our body parts have already an inherited mental image in motor area, and body related to space define by parietal lobe,while body current state is coming through thalamus, cerebellum and basal ganglia so body image can be detected at any current moment .
The body ,mental image/ outerworld image constitute the cognitive self part at any moment
Neuronal activity reflected that the neuron can deal with different temporal states at same time
one is the current state (what’s coming ) while the other is comparing the current state with prior activity for addition the novel part or completion the deficient one.
We postulate PKA mainly working on current state while PKC working mainly on developmental way (addition process) to perform at the end a coherent mental images consisting of outerworld images.
Finally we can summarise the biological events inside any neuron at any current moment as follows
1. The events start by changing in extracellular and intracellular NA+,K+ ca+2 ratio
2. This ionic ratio will be translated into changing in intracellular Ca2+ (resting, transient or residual) according to the nature of incoming sensory information
3. Changing in ca2+ state is controlling the degree of vesicular release of neurotransmitter r leads at the end to:
4. changing in AMPA number through AMPA endo/exocytosis and changing in AMPA/NMDA ratio that constitute the trial to regain the prior activity level it’s a matter of homeostasis
In our postulation regarding to cognitive self part The last two processes (AMPA endo/exocytosis and AMPA/NMDA ratio reflects the two major processes of working memory) we call them (reflection) and( representation)
for example:-
If you stand in front of a mirror when you realise there is an image this the reflection but when you recognise this image it’s yours this is the representation
We postulate the AMPA endo/exocytosis is responsible for reflection while AMPA/NMDA ratio for representation
(AMPA play a role in normal ongoing transmission while NMDA play a role in development of cortical circuit) Kirk Wood and Bear 1994. When a single neuron carry different sensory modalities.
We postulate :-
The ability of AMPA to change subunits composition not only control the intracellular Ca2 but also control the degree of mental image particles contrast .
Siqiong June lieu , R. Suzanne Zukin 2oo7
(Glutamate R2 lacking AMPA mediated ca2+ signalling is Rapid compartmentalised owing mainly to fast local ca2+ extrusion pumps It is instrumental in synchronous firing in neocortex layer 2,3(gamma oscillations)
interneurons during gamma oscillations involved in transmission of information to distant regions of the brain)
We should note the AMPA over expression after cases involving the loss of consciousness e.g :-
After myocardial infarction and cerebrovascular accidents or epileptic status ,also in some chronic cases like drugs abuse and depression that involve the distortion of outerworld images reflection , ,Review:-Casto Rivadulla et al 2001 (direction selective responses in visual cortex)
Changes in AMPA/NMDA ratio during drug use and depression
Review(TARP crucial for antidepressant action of ketamine) SG Xue 2o23 TARP crucial for endo and exocytosis of AMPA
The ability to reflect and represent the body/self image and outerworld images consisting the current consciousness
We suppose reflection occurs mainly through AMPA endo/exocytosis while AMPA/NMDA ratio constitute representation.
Clinical application respect to cognitive self.
Schizophrenia disorders :
Start by distortion of outerworld images reflection and body/self image representation responsible for positive symptoms (e.g delusions and hallucinations).
Affective disorders
1- Bipolar disorders start by distortion of body/self image reflection then outerworld representation
2- Unipolar disorders
Characterised by distortion of body/self representation which leads to inconsistencies between reflection and representation also distortion of outerworld images representation
Like Anxiety disorders but in Anxiety disorders the body image is more distorted than self image.
3- Alzehiemer disorder
In early stages the representation of outerworld images is deficient and going gradually where reflection and representation for both outerworld images and body image will be distorted.
4- Autism
disorder of impaired outerworld images reflection from the start
Rendering the Archetype formation and preventing corrective predictive coding formation (primary images)

B.Emotional self part development


At any current moment the cognitive self part (the presented outerworld images) has its own specific effect on body physiological systems that we callThe emotional load.
emotional load is defined by:-
A- Nature of the presented outerworld images (cognitive),either normal familiar, unexpected or novel)
B- The degree of contextual change that is defined by mild, moderate, and severe continuum.
 Perception from psychiatric point of view should be defined as:-
The ability to recognise incoming sensory information while retaining its appropriate corresponding emotional load this means it involves both the sensory information and its emotional load.
We not only receive incoming sensory information through our five senses but also through our internal organs review (Nicholas M Dalesio sensory receptors in nonsensory organs)
The archives of archetypes that were consisting the familiarity and normality are the ending of adaptation in networks those responsible for association the sensory information to its own specific emotional load.
this association requires two types of commitment

The 1st commitment is

The presented outerworld images should be consistent with the primary ones (priming) at the level of cognitive self part .
N. Chanauria 2018 asked : (are visual sensory neurons in the cortex committed to original trigger features of the stimulus)
Smith et al 2o13 :
(majority of dendritic Spikes were accompanied by somatic Spikes and exhibited a sensory selectively identical to somatic Spikes) this means that soma and dendrites are chared in choosing the received parts of sensory information. We should ask if dendrites and soma have an associative memory regulated by ionic print M.Banai 2019: (Spike count correlation are stimulus dependent and variation in their structure can be predicted by stimulus content) This shows the commitment of consistency between the presented images and their primary ones even if there’s contextual change

The 2 nd commitment

The temporal and spatial contingency between the presented images and their specific emotional loads. This commitment expressed through the existence of hot and cold spots in most brain areas regardless their function. Review K C Berridge 2015 :(hedonic hot spots in rat brain) M A Salehinejad 2021 : (shows the hot executive functions are corelated to: to subcortical areas including amygdala, insula, hippocampus in addition to striatum (putamen,caudate and NAc) also the difference between lateral prefrontal (cold spot )and medial, orbitofrontal (hot spot). It’s well established that hot spots concerned emotional loads while cold spots concerned cognitive issues with respect to the brain area , The existence of hot spots in amygdala, insula, NAc and ventral hippocampus is understandable because these areas will perform the archives involved with association of incoming sensory information with their emotional load but the strange one’s The existence of hot spots in areas concerned motor system or decision makings! The explanation is very simple:- While expanding of cognitive self part the emotional and motor self parts are going parallel resulting in formation of : 4 circuits responsible for measuring the emotional load at any current moment:-

the 1st circuit contains

emotional load archives (circuits) reserved in limbic system specifically insula. This circuit can detect the consistency of current emotional load with previous emotional load archives resulted in preserving the sense of normality or familiarity during receiving the presented sensory information while , the current degree of severity of contextual change can be detected at same time by association between thalamus , hypothalamus and hypothalamic pituitary adrenal axis as we shall explain

The2nd circuit

Contains archives of previous motor reactions outcomes with their primary emotional load this circuit involving limbic system, caudate, putamen, medial and lateral prefrontal and brain stem nuclei, this circuit defined what’s reward, what’s painful, fearful or anxiogenic according to the development of past archetypes archives

The 3rd circuit

Its circuit that related the suggested motor reaction with its incoming emotional load, this circuit involving:-
limbic system, caudate, putamen, globus pallidus and lateral prefrontal cortex. This circuit is working through internal representation it’s the circuit involving imagination with the aid of the basal ganglia specially globus pallidus associated with prefrontal cortex

The 4th circuit

It’s very small circuit concerned with measurement of degree of pain in all former circuits at any stage Its circle involving NAC shell and its core (review Edwin Ocran 2023)Review also NAC cytoarchture which concerned pain sense 2nd and 3rd circuits are the main source for reversal learning and goal directed behaviour.
During developmental journey adaptation and accommodation are established according to the emotional loads detected by the previous 4 circuits In psychological terms adaptation yielding a modulation of body/ self image while accommodation results in a modulation of outerworld images those are added to cognitive/emotional association archives and will perform the concept of Experience Experience involving the sense of self confidence which is the result of retaining the previous motor reactions outcomes with their associated emotional load and the suggested motor reactions with their predictive emotional load Reasonable self confidence is bringing out by balance between adaptation and accommodation throughout developmental journey Early excessive adaptation lead to fear of body/self image distortion e.g OCD ,paranoid trait early excessive accommodation lead to appearance of authoritative traits or psychopathy we postulate the cognitive self part (incoming sensory information) is working through vertical and horizontal networks to perform predictive coding and once associated with emotional and premotor or motor self parts the whole brain is working through circular networks Here two questions are arising:-
1- how emotional loads can be assessed at different temporal scales (previous and current emotional load) or the emotional load due to suggested motor reaction will be experiencing
2- how circles of previous motor reactions outcomes with their associated emotional load don’t interfere with estimated reactions emotional load? Again the genius work of our brain is working on different temporal scales simultaneously Regards to emotional self part two brain areas concerning integration the current degree of emotional load (hypothalamus) with previous grades of emotional load restored in( limbic system) specifically insula (emotional load archives)
One researcher asked what the benefit of insula while the hypothalamus can do most of its work? Hypothalamus is responsible for detection the resulting emotional load of stimulus salience at any current moment and transition the daily emotional load to limbic system mainly hypothalamus is acting on level of short term while insula comparing the current degree of emotional load with
previous similar ones (at the level of past and present) if this emotional load is tolerated it will be added to emotional load archives in insula.
during developmental journey hypothalamic pituitary adrenal axis is establishing its own programme to detect the current emotional load of salience respect to developmental age, duration of salience (acute or chronic stress)and coping mechanisms (estimated emotional load of suggested motor reactions).

L.MCole 2021

(cortisol is the mainend of hypothalamic pituitary adrenal axis, cortisol antagonists disrupt the transient effect of incentive salience) How HPA axis can detect the incentive salience and how maintain this ability?

J A Sheng 2021:-

(paraventricular nucleus houses three functional neuronal types, 3 regulators of stress responses:-
1- Paravocellular N display (small low threshold depolarization )
2- Long projecting neurons display ( large low threshold depolarization) (means one would have to change stimulus a lot for it to be noticed) It seems like high pass filtering in thalamus
3- Neurosecretory Magnocellular N Characterised by distinct return to baseline after depolarizing stimuli ,it’s a matter of homeostasis How HPA axis developmental programme differs chronic from acute stress ?

J A sheng 2021:-

Neuropeptide regulate HPA axis development and its programming and susceptibility to neurodevelopmental pathology,e.g excess glucocorticoids or environmental perturbation (maternal stress)can alter neuropeptide synthesis leading to disruption in HPA axis physiological response to stress)

C J Dunlevey 2018:-

The primary function of the activated HPA axis is to release glucocorticoids that activate short term physiological responses to stress ,which reflects the mild, moderate and severe continum Review importance of stress related neural programming during developmental and seasonal periods and ability of acute stress to restore homeostasis responses by Monaghan and Spencer 2018 This developmental programme by neuropeptide for controlling HPA axis, glucocorticoids secretion seems like priming in predictive coding this preserving the archives of normality and familiarity during developmental journey through comparing the current emotional load with previous emotional loads during cognitive self part development ,the uncovering of negative feedback in HPA axis is concerning establishing a range of emotional load tolerability it seems like kinase/phosphatase balance in cognitive self development (to protect against prolonged activity through-ve feedback the secretion of CRF,AVP,ACTH in part are controlled by sensitive- ve feedback exerted by cortisol at the level of anterior pituitary, paravocellularN ,and hippocampus I Beradelli 2020) - ve feedback control mechanism maintain the secretion of ACTH and cortisol within a relatively narrow band width ( which is the range of tolerability ) We should not confused, hypothalamus as collective nucleus is responsible for transferring the current introception to limbic system and integrated with insula to add what should be added to emotional load archive through representation during sleep While HPA axis is responsible for detection of current contextual change (current emotional load) How HPA axis can maintain this during daily activity =keeping attention? This will be through connection with neurotransmitter release from nuclei like locus coerulus and raphe nuclei There is no studies confirmed for direct connection between HPA axis and locus ceorulus although there are many studies showing the connection with rahe nuclei although LC sending projections to all brain areas and receiving inputs from these areas (so the job of NE is not only in sympathetic fight but also keeping the detection of incentive salience all through.

I Beradelli 2020:

HPA AXIS has a bidirectional relationship with sertonergic system involving amygdala and raphe nuclei To show the difference between hypothalamus as collective nucleus and HPA axis, Circadian rhythm is driven by central pace maker (suprachiasmatic nucleus which has major input to PVN to regulate daily rhythm of glucocorticoids output (short term) Ultradian variation in GC is composed of pulsatile release of corticosteroids and ACTH that occur in response to differential timing of the stimulus and feedback signals within HPA axis (current salience) In contrast to Circadian rhythm the ultradian rhythm isn’t under the regulation of suprachiasmatic N but is likely generated by pituitary/adrenal feedforward-feedback loop under constant CRH infusion (Walker et al 2012) Detection of contextual change or incentive salience and differential timing of stimulus are Terms of the same function it’s the job of HPA axis that started early during fetal stage. Wenden Feld et al 2002:- (initiation of HPA axis negative feedback occurs via growth hormone expression neurons in hippocampus)this is the beginning of emotional load archives establishing in limbic system We should observe that pharmacological manipulation will interfer with normal negative feedback mechanisms that working in restore homeostasis In the brain.

for example:-

Primary sites of negative feedback differ between endogenous and synthetic glucocorticoids endogenous like corticosteroids induce negative feedback at level of PVN while synthetic glucocorticoids e.g dexamethazone functions as glucocorticoids receptor agonist to inhibition glucocorticoids release at level of anterior pituitary (Spiga et al 2017) peak of circulating corticosteroids occur just before the onset of daily activity This necessities the urgency of psychotherapy in addition to pharmacological intervention to preserve natural -ve feedback During developmental journey Daily emotional loads detected by HPA axis are consolidated during sleep by hypothalamus and transmitted to limbic system yielding the formation of emotional load archives We postulate the insula is an emotional loads container having every mental image with it’s own specific emotional load It responsible for appropriate emotional expression which constitute one face of affect in psychological terms It also shares the formation of appropriate motor reactions it’s the area associates cognitive self part (what’s incoming) to emotional self part (what’s current load on body systems)

Y.Terasaw 2015:-

(integration of introception and interpretation of environmental information environmental information yielding the subjective feeling of emotion)

M.Lotze 2024

Divide insula to : Anterior ventral region processes peripheral physiological responses to emotional experience
1- Ant.dorsal region functions as attention, inhibition control and goal directed behaviour
2- Posterior insula mediates sensorimotor introceptive functions
Review:-
I.Kapoor (sensory processing in the insula)
Diagram showings interaction between hypothalamus and Anterior insula in the production of an motional moment and relaying an Affective response. (Ishaan kapoor)in his book shows how an emotional movement was yielding by interaction between hypothalamus, thalamus and limbic . Kapoor showed how an emotional moment had been performed But we postulate each emotional moment in subcircut specific way with its assigned cognitive part has represented inside the insula and the collection of these moments will perform what we call emotional loads archives

Y.Terasaw 2015 :-


(Integration of introception and interpretation of environmental information yielding the subjective feeling of emotion) Fared Juma 2018 suggested that (emotional feeling might arise from brain stem and hypothalamus which is later enhanced and refined by insula) As we discussed before how cognitive self part started its own work before visual system maturity through the sense of smell also emotional load archives have been performed even before mental images completed Review F Roy Cote 2021 N. Gogolla 2017 We came back to the 2nd question we asked in the beginning of emotional self part development How the 4 emotional load circles don’t interfere? Jordana Cepelwicz (brain is rotating) 2021 answered this question ( how incoming data streams don’t interfere with previous stimuli) (Brain rotates memories to save them from new sensations) Bushman divided the neurons into stable and switching neurons during receiving new sensations =orthogonal process This requires fewer neurons and less energy as Buschman said

This explains:

Preserving cognitive self part (priming) also incoming sensory information and this also preserving emotional load archives resulted from previous motor reactions outcomes While keeping the suggested motor reaction with its estimated emotional load Lastly what are the primary elements of emotion? Pain, fear and anxiety are the primary elements like reflection and representation in the cognitive self part development. Regards to pain there is a debate about when fetus can feel pain but all studies confirm fetal pain sensation. Fear will arise when outerworld images could be internalised through olfaction and touch or through performing mental images consisting the outerworld ones when visual system getting maturity Anxiety starts when body/self image starts to be performed
.


C. Motor self part development


Iife is aming to attain goal directed behaviour which isn’t coming out of blue There are series of successive stages before getting it, started through established fetal reflexes, we should note that fetus resonds to stimuli by reflexes any e.g (rolling, stretching or fluttering) by moving most of the body parts there is no differentiation (which is the specific stimulus lead to specific part response) We stress upon startle reflex that appears at the end of pregnancy, some literature call it Moro reflex which can be presented in a anencephalic fetus while startle cannot, because startle reflex requires association between cognitive and motor self parts, its appearing is the announcement that cognitive self part has been started ( fetus can receiving outerworld sensory information and can interalise it) At early stages of fetal development cognitive, emotional and motor self parts were fused until fetus can respond to outerworld sensory informations such as(touch, noise or voice) The 3 self parts fusion represented in parasympathetic-sympathetic activity with parasympathetic dominance that will continue till few weeks before birth

This parasympathetic dominance is:

a matter of energy saving through the primary reductive format We postulate Acetylcholine which is the main neurotransmitter of parasympathetic activity is responsible for the Resting state and concerned preserving homeostasis Appearance of sympathetic activity just before birth meaning preparing the fetus for reactions to immediate environmental demands like control fetal circulation during hypoxia and maintaining glucose supply to brain and heart and to prepare lung for ventilation ( T Kudo et al 1989) We should note that parasympathetic, sympathetic balance will perform the immediate reaction to environmental demands, so at early stage the whole fetal world contributes to sympathetic and parasympathetic activity with parasympathetic dominance that reduces later so the necessities to react in the response to immediate environmental demands will depend on autonomic development this not only in fetal stage (startle reflex) but will continue during childhood and adolescent periods, and may be later, during developmental journey The programme of immediate reactions that has been started at fetal stage will turn into conscious or semiconscious reactions ( automatic ) that will give each person his own specific character(manner of walking, talking, facial expressions, gesture, tics,and all body language)=stereotypes This doesn’t mean determinism because these will be submitted to corrective procsses through reversal learning

Motor self development is going through the following stages

1- SYMPATHETIC, Parasympathetic synchrony started at fetal stage .With acetylcholine dominant
2- Conditioned reflexes =associative learning , that lead to stereotypes
3- Reversal learning
4- Goal directed behaviour

1-Sympathetic, parasympathetic development

At fetal stage

U Schneider 2018 :-

Francesco Ceritelli et al 2021:

(Autonomic nervous system regulatory capacity begins before birth as sympathetic and parasympathetic activity significantly contributes the fetus development) (developing the autonomic ability to adapt varying amount of supply and demand in the organism is one of the key necessities during fetal maturation) Saving energy through reductive format is the most impressive processes Autonomic system contribution to fetal development is a matter of reductive process for saving energy ,Another reductive format is the predominance of parasympathetic over sympathetic

Yoshihki Kasahara et al 2021:-

(parasympathetic activity rather than sympathetic activity affects heart rate and then decrease in parasympathetic activity toward the end of pregnancy) The 3rd reductive format is the reduction of most parasympathetic work in the work of vagal nerve during fetal stage, it’s miracle which I. Kapoor described in his book calling it gut ,heart and brain axis this axis transmitted all introception data to the brain (vagal nerve working as it's the whole central nervous system)

Francesco Ceritelli et al 2021:

(vagal nerve is involved in many vital processes during fetal, perinatal, postnatal life from regulation of inflammation through anti inflammatory cholinergic pathway to production of hormones involved in bioenergetic metabolism) (vagus nerve has been recognised as primary afferent pathway capable of transmitting information to the brain from every organ of the body) Not only that but it’s the tool to deal with pain and associate the introception to immune system.

Same previous source :

(through the vagal nerve the brain receives information about the body inflammatory milieu and thus activate neuroimmune responses to dampen the detected inflammation) This through cholinergic anti inflammatory pathway We should note that autonomic development contributed to immediate environmental demands will be affected also by maternal stress so maternal stress responses by the fetus will coulor the future shape of stereotypes

F. Rakers 2020:-

(cortisol is the major mediator of maternal stress affecting fetal development could impair the development of fetal hypothalamic pituitary adrenal axis) this with catecholamines transfer stress indirectly and maternal cytokines, serotonin and oxidative stress elements So personality traits will be determined by autonomic development interacting with prenatal maternal stress and then will be coloured by environment

2-Conditioned reflexes development (associative learning)

It reflects the secondary reductive process that necessary for energy saving -Whole fetal reflexes even startle reflexes involving responding whole body parts to one reflex will lead to massive consumption of energy, which is inconsistent to brain laws so it will disappear few months after birth and substituted by specific responses which means specific stimulus lead to specific response, it’s the beginning of association of cognitive self part with motor self part passing through emotional part and adding the resultant motor outcomes to cognitive self ,then

The equation will be:-

Specific stimulus lead to =specific response which leads to =specific outcome If the equation continues like that, it’s a matter of preservation lead to motor reaction predictive determinism (all motor reactions could be calculated or expected) If we stopped at the stage of associative learning the brain will go towards linearity in function through continuous long term potentiation,by adding conditioned stimulus to conditioned response and the brain loose its dynamicity (change of its own work with change in environmental demands) So the appearance of reversal learning is a matter of adaptation necessary to energy saving and linearity prevention Unless reversal learning the whole life events will be expected which means(no predictive errors)

The question is:


1: How this programme of specific stimulus is yielding specific response with specific outcome?
2: How the predicted outcome didn’t submit to determinism? The answer for 1st question involving the concept of coincidenc detection Coincidence detection in neuroscience means: (Neural process in which a Neural circuit encodes information by detecting the occurrence of temporally c lose but spatially distributed input signals) This process playing its role at all brain levels from subcellular to integrated networks • The coincidence between presynaptic glutamate release and postsynaptic action potential which needs specific amount for specific signal to remove Mg block allowing Ca+2 influx • Differentiation of neuronal receptors into mechanical, chemical, thermal and light receptors Not only that but (there is a separate population of receptors selective for the particular form of energy) Stewart H. Henry 2013 (There is a correlation between numbers of receptors types displayed by a system and types of stimuli the system able to detect) the same previous source This subcellular and Neural coincidence detection are the primary step for associativity and specificity in Hebbian learning
3:the local receptive filed and neuronal receptive filed are examples of coincidence detection

Coincidence detection at neuronal network:

Xu et al 2012 ( in basal cortex, burst signal coincident sensory input and motor activity) N.G.Shelchkova 2023:( microstimulation of somatosensory cortex evokes task dependent spatially patterned responses in motor cortex) This reflects this programme of specific stimulus yielding specific response as if each sensory neuron has its own specific motor neuron Not only that but motor cortex preserving the sensory cortex from encoding distractor stimuli

Z.Zhang 2023:

(Motor cortex gates distractor stimulus encoded in sensory cortex) It’s a matter of predictive coding at the level of motor cortex This allowing the appearance of stereotypes characteristised each person through defined programme associates every sensory neuron to its specific motor neuron The 2nd question: (how the predicted outcome didn’t submit to determinism?) As we discussed on cognitive self part development, the balance between kinases/ phosphatases preventing linearity in function and saving energy, also the balance between phosphokinases and Neural inhibitory peptide reserves nonlinearity and energy consumption as we shall explain later Also as Long term potentiation/Long term depression balance guard the cognitive self part development, The balance between associative learning (pavlovian learning and reversal learning does) keeping the uncertainty and predictive errors Reversal learning means change versus change working in Longer temporal scale than reactions to immediate environmental demands(conditioned response) that presented by sympathetic and parasympathetic activity Its means change in previously learnt reactions Although the main neurotransmitter involved in reversal learning is dopamine, we should note the developmental role of acetylcholine extending from neuromuscular junction (involving spinal reflexes)till reaching the balance with dopamine in striatum for preserving the integration of motor reactions Reversely we should note the developmental role of dopamine from modulating pain and control normal sensations in dorsal root ganglia through its precursor tyrosine hydroxylase (review M Puopolo 2019 and C li 2023) passing through dopamine projection from hypothalamic A11 to Posterior root ganglia till reaching the state of balance with acetylcholine in striatum that integrate the whole motor reactions and associate the cognitive self part to motor outcomes Again the brain micle is this highly precise dopaminergic work programme (again its a matter of reductive format)one neurotransmitter performing most of the work Although dopamine plays crucial role in instrumental learning we cannot overlook the role of other neurotransmitters (review acetylcholine ,dopamine balance hypothesis in striatum Toshihko Aossaki et al 2010)

But The genius dopamine programme depend on:-

1. Extracellular/Intracellular dopamine concentration (deciding motivational degree)
2. tonic or phasic dopamine surge (deciding motivational power)which decide the response temporal scale
3. brain area dopamine working in (deciding the type of information dopamine will scale its performance)
4. The type of dopamine receptor the dopamine will work on (this assees performance grading)it’s like the precise arrangement process in cognitive self part dopamine will decide the type and degree of motor reaction

Concerning 1 and 2 points:-

Sean B Ostlund et al 2011

(Extracellular dopamine concentration alters approach motivation while phasic activity of dopamine and thereby phasic dopamine release has been implicated in reinforcement learning (Tonic dopamine contributes to control of instrumental performance by conveying information about the coasts and benefits of responding) Schulz 2oo7: (Tonic mode of dopamine neurons is vital for enabling the normal function of neural circuits) (Phasic responses are triggered by rewards and rewards cues) Dopamine does not causing pleasure nor the neurotransmitter of happiness ( its critical for causing goals to become wanted in sense of motivated actions to achieve them - Palmiter 2008 ) Review dopamine role in in aversive stimuli Anton Ilango et al 2012. So as Alicia Izqierdo et al said (dopamine tone scales the performance of previously learnt behaviour)

E S bromberg- Martin 2010 reviewed 2024 classified dopamine neurons work into 3 types of neurons

1. dopamine neurons transmit signals related to salient but non rewarding experience such as aversive and alerting ones
2. some encode motivational values
3. others encode motivational salience (orientation, cognition and general motivation
All types are agument by alerting signals involved in rapid detection of potentially important sensory cues Regarding to brain area dopamine working in and its receptors types ,we display how are integrated Before talking about dopamine pathways and its receptors we should define the Reward (its state of being away from pain, fear or anxiety)Reward could be anything (food, money, drugs or spiritual: values, traditions or beliefs)

The most studied and reported pathways are:

Mesolimbicl, Mesocortical, nigrostriatal and tuberoinfundibular those out of scope of this theory. we shall mention some of unreported dopamine pathways and some circuits integrating dopamine work with in these well established pathways B Moghaddam 2010 describes dopamine receptors in the thalamus in particular nucleus reticularis Also the descending pathway from hypothalamus A11 to Posterior root ganglia and dorsal, ventral spinal cord horns This pathway modulate pain sensation this to(Reward) and control normal sensations(unreported pathways )

Schultz W.:

(Dopamine cells in ventral tegmental area highly responsive to most forms of sensory stimulation but are generally inhibited by stressful conditions)

Antonio Ilango e al 2012:

(Prolonged administration of foot shock increases extracellular dopamine in nucleus accumbens shell but not core) This shows the different modes of dopamine work depending on what’s the brain area or brain circuit Lisman et al propose: (A positive feedback in a thalamus, hippocampus and ventral tegmental area may act as a trigger for psychosis where a state of NMDA receptors deficiency is combined with a transient increase in dopamine release)

Note that :

thalamus is the primary cortical area for receiving sensory information = main cognitive part Hippocampus one of the important tools in performing emotional archive Ventral tegmental area plays an important role in instrumental learning (D M Smith 2023_ John T Arsenault 2014 ) So Schizophrenia is a disorder of cognitive, emotional and motor distortion So dopamine changed the responses to change in contextual change at the level of cognitive, emotional and motor levels At the end still one unreported pathway which we consider an important pathway (recent studies revealed the existence of unreported pathways namely entopeduncular (the internal segment of globus pallidus) parvalbumin (neuropeptide concerned spatial selectivity)Ep-PV cells projecting to the lateral habenula ( lateral habenula inhibit specific responses to specific stimuli either aversive or appetive)and motor thalamus (transmitted diverse inputs from brain stem, cerebellum, cortex and basal ganglia to the cortex and striatum) Where as entopeduncular somatostatin (neuropeptide concerned spatial activity speed=response temporal)EP-SOM projecting exclusively to lateral habenula, this dopamine pathway shows how neuropeptide is responsible for spatial association and the speed of response to specific stimuli its the same role neuropeptide played in establishing emotional load archives (it's highly precise circuit for adaptation to change in contextual change) Then how associative learning preserving the highly organised programme of stereotypes (expectancy)while reversal learning rendering its determinism (uncertainty)at the level of neurotransmitter The interplay between dopamine receptors and the opposing action of dopamine on it keeping the expectancy Heather Trantham – Dvidson et al 2004 :- (recordings show that dopamine concentration is a critical determinant of D1 versus D2 signalling in prefrontal cortex) (Iow dopamine concentration enhance inhibitory postsynaptic current IPSCs via D1 receptors, PKA and CAMP higher dopamine concentration decrease IPSCs) (Blockade of any molecule in D2 linked pathway reveals a D1 mediated increase in IPSCs suggesting D1 effects are occluded at higher dopamine concentration by D2 mediated pathway) B Moghaddan 2010 (NMDA Receptors deficiency and dopamine hyperactivity ) (dopamine has similar effect of NMDA antagonists enhancing Delta frequency bursting eliciting by NMDA antagonists whereas D2 antagonists block this effect) Biochemistry of DA receptors by Anmol Bhatia et al 2023 Showing function of each receptor He attributes locomotion impulse control to D1 ,D3,D4 while decision making to D5 we postulate each subtype of neurotransmitter receptors has its own specific role during developmental journey Although all of them share cognition and attention but this showing the work specificity of each dopamine receptor That’s growing during developmental journey How determinism is preventing (to keep the uncertainty)

Howell K K et al:-

(PkMz maintain long term potentiation (L.TP,)zeita inhibitory peptide ZIP interfere with LTP including spatial desensitisation, pain sensation, fear associated memory, conditioned taste aversion and development of locomotor sensitisation in rodents) This means inhibition of specific peptides interfere with motor stereotypes such as what has happened in emotional load archives development Alexey Bingor et al 2020 (ZIP attenuates learning and memory by inducing nitrous oxide down regulation of AMPA) (ZIP able to erase memory even in the absence of PKMz redistribute AMPA and decrease AMPA mediated current in NAc) We postulate NAc is crucial for assessing the degree of pain in emotional load archives also in assessing pain degree in motor outcomes Excessive ZIP during development will yielding stubborn and unflexible creature so the balance between ZIP and PkMz allows the flexibility of motor reactions Same previous source (redistribution of AMPA was blocked by N.O synthase inhibitor)

At the end:-

4- the goal directed behaviour It’s the life aim it requires association and integration of the 3 self parts Our brain is working as one connectome, Spike timing dependent plasticity shows the difference between associative learning and goal directed one

A.Stoll 2023 :-

(The coincidence detection is Characterised by lower numbers of input Spikes as well as short intervals where as integrated behaviour is related to many input Spikes over long integration intervals (decay time) )Note that coincidence detection reflects the reflexes, or conditioned reflexes This delay represents the time needed for comparing the suggested motor outcome to previous similar ones Goal directed behaviour appears after acquisition the ability of substitution mental images by symbols and signs,

Keanan Agureau et al 2022:-

(Object recognition depends on dissociable memory representation distributed across different brain areas with perirhinal cortex maintaining long term memory for what objects had been encountered and hippocampus supporting memory for where the objects had been placed) The presenc of reversal learning does not mean obliterating the previously learnt types of behaviour, or motor reactions it will be used later in goal directed behaviour although the emotional load may be attenuated

Mardonal,Noelia ,Great 2010:-

(no reason for proposing that ZIP in hippocampus will be obliterate all established memories because convincing studies have shown the involvement of specific neocortical regions in the storage of informations initially processed in hippocampus) Frensh S

A.Stoll 2023 :-

J Totterdells 2002:- (Anatomical and electrophysiological studies have shown that afferents from prefrontal cortex and limbic system converge onto single Nucleus accumbens neurons indicating that limbic and cortical informations integration is processed at the level of a single neuron) Yakiori Goto and Anthony A.Grace 2010:- (Nucleus accumbens is the site for integration salience and contextual constraints processed in amygdala and hippocampus respectively and executive plans from prefrontal cortex with output positioned toward goal directed behaviour)

Shen et al 2008:-

(Neurons in striatum encode combinations of:

1-External events
2- voluntary motor actions
3- outcomes and their values)
So goal directed behaviour is the result of brain working as one connectome Bayesian brain In our postulation Bayesian brain is an elastic brain, can deal with current, and developmental scales simultaneously and correct, recorrect its motor reactions according to their previous outcomes

For example:-

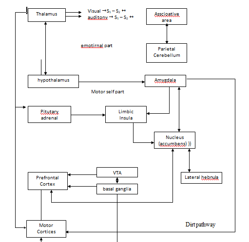
If your rigid boss blamed you in front of your workmates The conflict here is I should resign (self image, current scale) Or Tolerate my rigid boss to keep my job (developmental scale) We shall try to translate this context into biological processes Regards to previous situation the contextual cognitive details
1-The incoming sensory information will be summarise to Work mates,( angry boss -his facial expressions, tone of voice and his body gesture) in addition to spatial contingency Thalamus the area receiving the most of contextual details in addition to your current introception
2-Thalamic informations will be sent to primary and secondary sensory to collect the parts of outerworld image of your boss before sending it accompanying your current introception to associative areas (Superior ,inferior temporal areas with prefrontal association identify the facial identity and facial expressions of your angry boss (Lara Nikel et al 2022)
3-Midline thalamic nucleus reciprocally connected to the hippocampus and medial prefrontal cortex where dorsal hippocampus concerned with cognitive evaluation of the the context (Cold Spot )and prefrontal cortex for self based evaluation to assessing the previous introception of motor reactions outcomes with current introception (where mPFC is hot spot) review neuroscience 2023
4-By corticothalamocortical loop whole scene will represented where contextual details integrated with self based evaluation for differentiation which details are important (concerned) which unimportant (overlooked or suppressed) according to your previous archetypes All the former consisting the cognitive part of the context
5-At the same time The emotional self part concerning the degree of situational emotional load (mild, moderate or severe)this circuit started through sending the information integrated by cognitive self part to Amygdala for identifying if it threatening or not
6-Within the same time informations processed in corticothalamocortical loop sending to hypothalamus that performing the current emotional load on body physiological systems through hypothalamic pituitary adrenal axis in association with Amygdala performing (the current introception)
7-The introception state will send to the ventral hippocampus (hot spot)and insula to decide it’s tolerable or not according to previous emotional load archives Tolerable means it can be added to emotional load archives in insula and limbic system Intolerable means it has crude representation in limbic system where hypothalamus sends again to Amygdala to take the direct pathway (dirt pathway) when emotional responses take place without highly processing of information (Qais Abu Hassan et al 2023 )( Le Doux 1996 ) Dirt pathway in the former situation =immediately resign or hit the angry boss IF it is tolerable then
8-The amygdala will send to nucleus accumbens (NAc) that have been already informed by the the thalamus, hypothalamus and insula the NAc is the part concerning the assessment of pain degree either from the current emotional load or from suggested motor reactions antrogradly
9-NAc send to ventral hippocampus and insula for adding this abnormal tolerable load to their emotional load archives after defining its degree of pain and according to its grade
10-According to emotional load severity decided by hypothalamic, insula, ventral and dorsal hippocampus integrated with amygdala and NAc, the information sending to prefrontal cortex and basal ganglia for deciding the type and degree of motor reaction after discussing the substitutions in prefrontal cortex (cold spot)and according to previous motor outcomes presented in basal ganglia We should note that motor self part not only undergoing modulation like cognitive and emotional self parts but also undergoing completely changing in types and shapes through developmental journey by aid of neuromodulators and glial involvement How choose the most suitable reaction at current situation ?in current moment as we said before our brain does not choose the right or wrong but the least burden one

After assessing all degrees of contextual emotional load 11:

11-the informations send to nucleus accumbens again which send to both ventral tegmental area ( VTA) and basal ganglia (ventral pallidum ) Basal ganglia the container having motor reactions outcomes (Ann Graybiel 2013) ,and (YinKnowlton 2006,) described basal ganglia as area responsible for habits formation where ventral tegmental area is the part controlling diverse behaviour reportire (J Cai 2022)
12-Basal ganglia and VTA suggesting many forms of reaction and send to prefrontal cortex
13-Prefrontal sending again to NAc to assess the degree of pain resulting from the choosed action NAc by the aid of lateral habenula (LHb) suggesting the least painful outcome Lateral habenula considered as antireward and it reverses the oscillatory pattern of nucleus accumbens (Brain research 2023)nucleus accumbens send again to prefrontal cortex (cold spot)which decides the suitable reaction at current moment and sending to motor cortex for execution This is very simple description of Bayesian brain
.